时时彩-重庆时时彩 xjssc073_百家乐玩法官网_新全讯网334422开奖结果 (中国)·官方网站

201801069-機電工程學院
學校主頁 在線投稿 學生社區

學生工作
 學工隊伍 
 學工新聞 
 學工通知 
 獎勤助貸 
 招生與就業 
 創新與創業 
 大學生心理健康 
 學生黨建 
 在線投稿 
當前位置: 首頁 > 學生工作 > 學工通知 > 正文

機電院2019“機電翹楚”擬獲獎名單公示

2019/10/18 作者:  編輯:伍建川  審核人:  點擊:[]

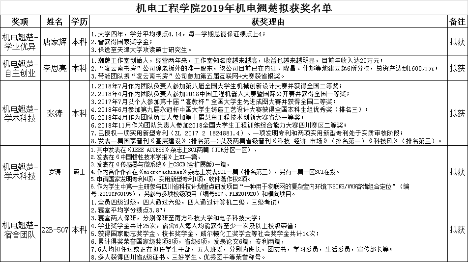
依據“機電翹楚”評選規定,經個人申請、年級推薦,學院評定小組審議等環節,現將我院2019“機電翹楚”擬獲獎名單公示如下(見圖片)。公示期間接受實名方式來電、來訪。過期不予受理。


公示時間:2019年10月18日至2018年10月21

1.院黨委副書記:姚偉寧 辦公地點:明志樓A501 電話:83037202

2.院團委辦公室:各自輔導員處。


                                                           機電工程學院

                                                          2019年10月18日


上一條:機電院2017級2019年秋季學期第七周缺課學生名單通報 下一條:關于舉辦機電院“我型我‘宿’,溫暖西油”寢室文化節的通知

關閉

Copyright ? All rights reserved. 西南石油大學  機電工程學院  版權所有
四川 · 成都市 新都大道8號(成都校區)明志樓 郵編 610500 電話 83037205
百家乐官网赢钱战略| 明升网站| 百家乐论坛香港马会| 大发888娱乐场官方| 百家乐官网园游戏77sonci...| 百家乐路单纸下载| 豪门国际娱乐城| 百家乐太阳城菲律宾| 大发888bet亚洲| 百家乐官网平注常赢玩法| 凯斯娱乐城| 太阳城百家乐官网祖玛| 永利高备用网址| 免费百家乐规律| 百家乐官网真人游戏开户| 威尼斯人娱乐城送| 百家乐官网真人博彩的玩法技巧和规则| 明升网址 | 百家乐qq游戏| 百家乐官网娱乐场开户注册 | 百家乐官网轮盘怎么玩| 百家乐赌博走势图| 百家乐官网庄闲的比例| 新葡京百家乐现金| 高安市| 大发888娱乐城官方下载lm0| 百家乐发牌器8副| 南京百家乐官网赌博现场被| 悠哉棋牌游戏大厅| 百家乐投注方法| 真人百家乐官网海立方| 大发888非法吗| 百家乐破战| 百家乐赢钱皇冠| 百家乐官网赌博娱乐城| 全州县| 大发888真钱游戏| 百家乐出千手法| 百家乐如何看牌| 波浪百家乐官网游戏中| 百家乐官网稳中一注法|