近日,由學校黨委宣傳部組織開展的2020年度“校園十佳新媒體作品”評選活動結果揭曉,南充校區團委推送的新媒體作品《不說再見》榮獲西南石油大學2020年度“校園十佳新媒體作品”榮譽稱號。
視頻《不說再見》最初公開發表于校區團委官方微信號“西石龍井青年”,后相繼被“西南石油大學招生就業”、“西南石大校友”微信公眾號和“西南石油大學本科招生”抖音號等官方平臺轉載。推文點擊量達17000余次。作品從2020級畢業生的視角出發,以西南石油大學南充校區的點點滴滴為線索,不僅像廣大校友展現了南充校區各個角度的美景,更是相繼展現了從入校、軍訓、上課等情景到畢業、戀戀不舍的過程。歌曲和視頻承載著萬千石大人對校園最純真的愛戀,不僅表達了2020級畢業生對于母校的留戀,更是喚起了廣大校友對于母校、對于南充校區以及自己青春的懷念。
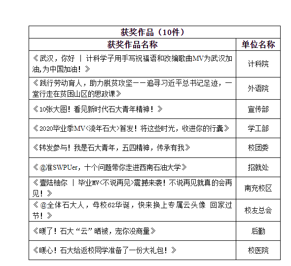
據悉,本次“校園十佳新媒體作品”評選通過各單位推薦申報、線上展示、校內外評委線上線下評審等環節綜合評選出2020年度“校園十佳新媒體作品”,其中獲獎作品共10件,優秀提名獎作品共5件。此次獲獎不僅僅是對作品本身的褒獎,也是校區風采與成就的另一種展現。

獲獎名單
作品鏈接:https://mp.weixin.qq.com/s/VdG6x7O5rW3QixGKmJFhSQ
(文/李思夢 劉泓滟)