為做好寒假留校學生的教育管理工作,加強留校學生的關心關愛、豐富假期生活,2月1日上午10點30分,校黨委副書記、工會主席衡彤一行蒞臨馬院調研指導寒假學生工作、看望寒假值班人員,為留校師生送上新春祝福。
衡彤一行首先來到思學樓D501學生工作辦公室看望寒假值班人員,在學生工作辦公室,學院黨委書記孫德剛、院長崔發展、黨委副書記林莉向衡書記匯報了馬院留校學生基本情況、寒假學生工作安排、特殊群體學生關懷措施,并邀請衡彤一行參加思學樓D507舉行的留校學生茶話會。茶話會上留校師生正在裁宣紙、寫春聯,衡彤表示寫春聯增添了節日的氣氛,傳承了春節的習俗,同時也加深了師生情感,是非常值得肯定的。她強調在學生工作開展中要做到有溫度、有深度、有態度,這樣學生工作才能做得好。同時衡書記還關切地詢問了在場的畢業年級同學們的就業情況,對馬院23屆畢業生高質量就業作出了充分肯定,希望24屆畢業生就業工作再上新臺階。
最后,衡書記一行與在場師生合影留念,并收下了現場師生送上的“福”字,親切地說:“‘福’收到了”。

衡書記看望值班人員

衡書記一行參加茶話會
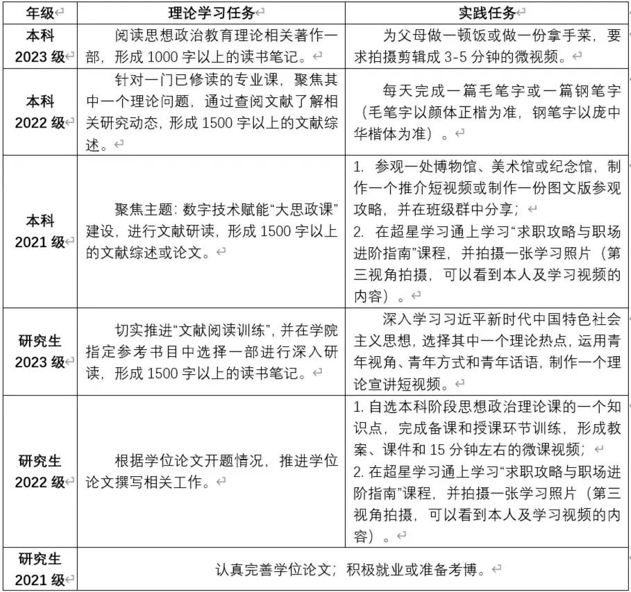
馬院開展學生工作始終堅持圍繞學生、關照學生、服務學生,引導學生成為有理想、敢擔當、能吃苦、肯奮斗的新時代好青年,在寒假中安排了院班子成員“四訪四促”、輔導員家訪、新春慰問等學生工作,同時根據不同年級學生學習現狀布置了寒假理論學習與實踐任務。下一步,我院將嚴格落實衡書記在調研中的工作要求,保障全院學生度過一個安全、溫暖、充滿收獲的寒假。
學工部、校團委、招就處、心理中心相關負責人參加了調研。

寒假作業安排情況

衡書記和留校學生一起切蛋糕